上海高端私立医院 | 【流感疫苗预约】每年都必须打流感疫苗吗?
2024-08-16
上海高端私立医院:为什么要接种流感疫苗?

什么是流感?
流感是由流感病毒引起的一种急性传染性疾病,严重危害人群健康。流感病毒其抗原性易变,扩散迅速,每年可引起季节流行,在校园、托幼所和敬老院等人员聚集的场所可发生暴发流感。
流感的危害不容小觑

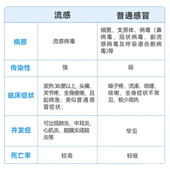
上海高端私立医院:流感与普通感冒的区别
流感局部症状轻,全身症状重,可引起严重并发症,加重原有慢性病

如何预防流感?
流感疫苗-预防流感手段
接种疫苗后,将刺激机体产生抗流行性感冒病毒的免疫力,用于预防相关型别流感病毒引起的流行性感冒
流感疫苗怎么打?
(1)每年注射
流感病毒易变异,注射2-4周后体内能够产生具有保护能力的抗体,6-8个月后抗体水平开始减弱。流感是一种快速传播的疾病,由多种不同类型的流感病毒引起,这些病毒每年可能发生变异,因此需要每年注射。
(2)建议10月底前完成注射我国各地每年流感活动高峰期出现的时间和持续时间有所不同,为了在流感高发季节前获得保护,建议在当年流感疫苗上市后尽快注射。
(3)建议家庭注射
针对有6个月以下婴幼儿和孕妇的家庭,由于这两个人群可选疫苗有限,建议其他家庭成员注射减少感染概率。
流感疫苗-高推荐接种人群
易发生相关并发症的人群,如儿童、老年人,体弱者,流感流行地区人员等建议每年为以下人群接种疫苗:
日常通勤上班族
6个月至5岁的儿童
6个月以下新生儿的家庭成员和看护人员
学龄前儿童
孕期各阶段的孕妇
慢性病患者
60岁以上的老年人
养老服务中心、长期护理机构、福利院等人
群聚集场所脆弱人群及员工
卫生工作者
大型活动参加人员和保障人员
托幼所、中小学校的老师与学生,监所机构的服刑人员及工作人员等是容易发生流感和新冠暴发疫情的重点场所
上海高端私立医院:流感疫苗-不适合接种人群
疾病急性期、慢性病急性发作期、发热或急性感染期(注射需推迟到痊愈后进行)
对疫苗成分过敏者
说明书中写明的不适合注射的其他情形
*如您有以上不适合接种疫苗的情况或其他问题建议您咨询专业医生后再计划注射。
关于流感疫苗的常见问题

本文由bet必威网址内科/全科医生应海燕副主任医师审阅。
